-

Triad ROI Framework – Step 2 to Agentic AI Excellence
In this series, I outline the critical steps for achieving success with Agentic AI. In the first installment—Step 1—I explored the importance of rigorous evaluation and presented a four-step evaluation methodology. With a clear definition of success for your Agentic AI application in hand, the next task is to assess its ROI—to determine whether the initiative justifies…
-

Step 1 to Agentic AI Excellence: Evaluation techniques
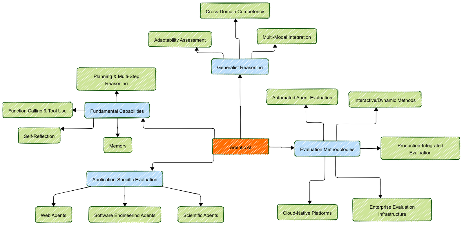
The evaluation of AI agents has emerged as one of the most critical challenges in deploying agentic systems to production. While AI agents demonstrate impressive capabilities in controlled demonstrations, ensuring their reliability, safety, and performance in real-world environments requires sophisticated evaluation methodologies that go far beyond traditional machine learning metrics. Current State of the Art…
-
Getting AI agents to production faster – protocol, technology and ROI
Today, I explore the progress made in getting AI agents closer to production. Google Agent2Payment (AP2) protocol The A2P protocol announced by Google recently, solves the problem of letting an AI agent perform a payment. The payment systems have been designed to allow a human to pay, but how can we extend the systems to…
-

Top LLM leaderboards for a successful AI project
An overview of top Large Language Model (LLM) leaderboards to help you select the right LLM for your Generative AI project . There are multiple aspects to choosing an LLM, however, an important step is to look at the popular leaderboards to see how the LLMs compare with each other. Ideally, you would want to…